Recherche
Seit 2022 erfasse ich systematisch, wer in den Anti-Sexarbeits-Allianzen mit wem zusammenarbeitet und wie diese Zusammenarbeit exakt funktioniert.
Doch wen zähle ich zu den Anti-Sexarbeits-Allianzen und wieso?
In meinem Buch Warum sie uns hassen nenne ich im Kapitel Methoden und Strategien die folgenden Punkte:
– Absoluter Wahrheitsanspruch
– Reframing
– Personen – Karussel oder Multiple Mitgliedschaften
– Antagonisierung politischer Gegner
– Agendasetting
– Lawfare
– Expansion
– Stilles Ankommen
und
– Dämonisierung
Es müssen nicht alle Elemente zusammenkommen, aber oft ist das ohnehin der Fall. Meiner Ansicht nach reichen auch 5 der 9 genannten Vorgehensweisen und Eigenschaften aus, um eine solche Zugehörigkeit daraus ableiten zu können.
Im Großen und Ganzen sitzen immer dieselben 20 – 25 Einzelpersonen auf Podien und in Podcasts und tun dort ihre Sicht auf die Themen Sexarbeit und Menschenhandel (stets allerdings maskiert durch den Begriff Prostitution) kund. Soweit so nachvollziehbar. Können sie, muss mir nicht gefallen, aber sie gehen halt auch weit darüber hinaus.
Natürlich geht der Umfang der Anti-Sexarbeits-Allianzen weit über diese 20 -25 Personen hinaus, und umfasst Ortsgruppen, Vereinsmitglieder und Unterstützer*innen. Dennoch ist es hilfreich, die Köpfe der Bewegung zu identifizieren.
Lange hat die verbandlich organisierte und auch die lokale, wenig vernetzte Sexarbeits-Community dieses Aufgebot der Anti-Sexarbeits-Allianzen nicht ernst genommen. Noch 2019 hörte ich von einer bekannten Sexarbeiterin, die oft von Medien für Statements angefragt wird: „Ach, das ist nur Baden – Württemberg.“ Sie meinte damit wohl: das kann „man“ so laufen lassen.
Leider lag sie da falsch, wie die Erfolgsgeschichte dieser Bewegung zeigt.
Es muss etwa um die gleiche Zeit gewesen sein, als ich für einen Fachtag in Baden – Württemberg angefragt wurde. Vor Ort war ich entsetzt, wie selbstverständlich dort Leute mit äußerst sexarbeitsfeindlicher Einstellung teilnahmen, und konnte es kaum fassen. Ich hatte diese anti-sexarbeitsbewegte Strömung vorher so nicht wahrgenommen … wie auch, wenn der Verband in dem ich damals Mitglied war, tat das alles ziemlich ab. Kurz darauf erlebte ich Sisters e.V. in Aktion, in Berlin bei einer Veranstaltung des Ortsverbands von Amnesty International. Ich weiß nicht mehr ganz genau, aber ich erinnere mich dunke, dass Leute von Sisters auf dem Podium saßen und im Publikum war Zero Macho vertreten. Ich habe diesen Termin als eine ziemlich unangenehme, aufgebrachte Veranstaltung in Erinnerung.
Während der Pandemie erstellte ich das Presse-Archiv mit seinen über 650 Einträgen. Gemeinsam mit einer Kollegin leiteten wir daraus einen Leitfaden für Sexarbeitende ab, die mit Medienvertreter*innen sprechen. All das war noch weit von einem systematischen Überblick über die Anti-Sexarbeits-Allianzen entfernt.
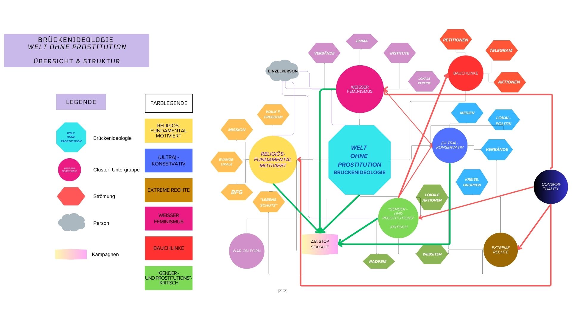
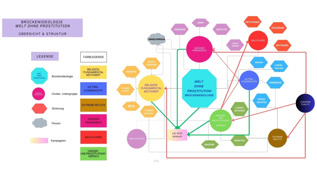
Dazu habe ich mehrere Jahre lang, Links und Dokumente gesammelt. Das Bild, das sich mir bot habe ich in ein Flußdiagramm (auf der Plattform Padlet) und mehrere Grafiken überführt. Der Stand der Grafiken ist von Mitte 2024, wenn ich mal etwas Zeit haben sollte, aktualisiere ich das. Das Padlet ist auf dem Stand von Mai 2025. Es erhebt keinen Anspruch auf Vollständigkeit, sondern bietet die Möglichkeit anhand von exemplarischen Links, Verbindungen, Kampagnen und Zusammenhänge nachzuvollziehen
Wer Ergänzungen oder eigene Erkenntnisse hat, kann mir gern schreiben.
Im Blog zur Recherche erzähle ich im Stil der Episoden in Warum sie uns hassen weitere Erlebnisse und Erkenntnisse und lasse andere mit ähnlichen Erlebnissen zu Wort kommen.
Hast Du selbst eine gruselige Erfahrung mit sexarbeitsfeindlichen Strukturen und willst darüber sprechen?
Dann schreib mir!








